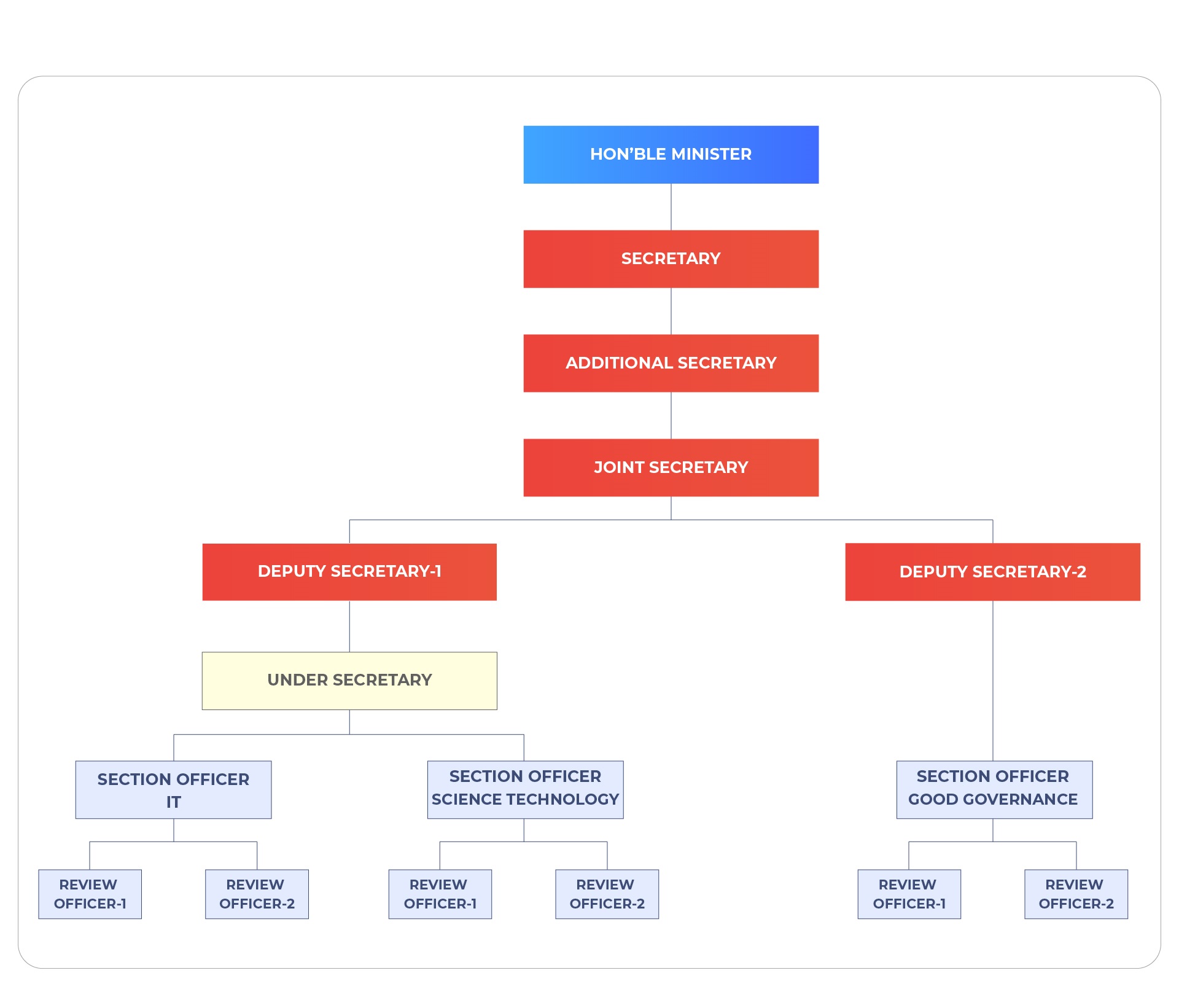
Administrative Setup
- HON’BLE MINISTER
- SECRETARY
- ADDITIONAL SECRETARY
- JOINT SECRETARY
- DEPUTY SECRETARY-1
- UNDER SECRETARY
- SECTION OFFICER IT
- REVIEW OFFICER-1
- REVIEW OFFICER-2
- SECTION OFFICER SCIENCE TECHNOLOGY
- REVIEW OFFICER-1
- REVIEW OFFICER-2
- SECTION OFFICER IT
- UNDER SECRETARY
- DEPUTY SECRETARY-2
- SECTION OFFICER GOOD GOVERNANCE
- REVIEW OFFICER-1
- REVIEW OFFICER-2
- SECTION OFFICER GOOD GOVERNANCE
- DEPUTY SECRETARY-1
- JOINT SECRETARY
- ADDITIONAL SECRETARY
- SECRETARY
The Department of Information Technology, Good Governance, and Science & Technology operates through a well-defined administrative structure to ensure efficient management and execution of its responsibilities. The administrative setup is as follows:
